




产品体系
合作案例
新闻中心
关于我们
人才计划



400-023-2868
微信扫一扫关注
扫一扫下载APP
广东省加强紧密型县域医疗卫生共同体建设实施方案
日期:2019-10-16 17:00 浏览:674次
【华医导读:日前,《广东省加强紧密型县域医疗卫生共同体建设实施方案》(以下简称《实施方案》)正式印发。指出,县级政府是建设县域医共体的责任主体。县域医共体由县级公立医院牵头,若干家其他县级医院、乡镇卫生院和社区卫生服务中心、村卫生站和社区卫生服务站作为成员单位,切实把县域医共体建设作为践行以人民为中心的发展思想、建设健康广东的重要抓手和重要内容。】

广东省人民政府办公厅关于印发广东省加强紧密型县域医疗卫生共同体建设实施方案的通知
粤府办〔2019〕18号
各地级以上市人民政府,省政府各部门、各直属机构:
《广东省加强紧密型县域医疗卫生共同体建设实施方案》已经省人民政府同意,现印发给你们,请认真贯彻落实。实施过程中遇到的问题,请径向省卫生健康委反映。
广东省人民政府办公厅
2019年10月13日
广东省加强紧密型县域医疗卫生共同体建设实施方案
为深入贯彻习近平新时代中国特色社会主义思想和党的十九大精神,深入贯彻习近平总书记对广东重要讲话和重要指示批示精神,深入实施健康中国战略,加强我省紧密型县域医疗卫生共同体(以下简称县域医共体)建设,增强基层医疗卫生服务能力,提高基本医疗卫生服务均等化、同质化、一体化水平,更好地满足人民群众的健康需求,制定本方案。
一、总体要求
(一)工作目标。
坚持以人民为中心的发展思想,以强基层为重点,以让群众不得病、少得病和就近看得上病、看得起病、看得好病为目标,系统整合升级县域医疗卫生服务资源,创新医疗卫生管理体制和运行机制,提高县域医疗卫生资源配置和使用效率,有效建立以健康为中心、防治结合的县镇村三级整合型医疗卫生服务新体系,有效解决群众特别是农村群众看病难、看病贵问题。
到2020年6月,实现全省所有县(市、区)县域医共体全覆盖。到2020年底,各地级以上市至少有1个县(市、区)初步建成目标明确、权责清晰、分工协作、服务优质、有效运行的县域医共体,医共体所在县域内就诊率达到90%左右,住院率达到85%左右,基层就诊率达到65%左右。
到2022年,全省县域医共体功能形态更加健全完善,运行管理更加优质高效,服务能力明显提升,分级诊疗便捷有序,健康管理精准实施,财政保障和医保支付可持续,县域内群众医药费用负担得到合理控制,健康水平明显提高,健康服务获得感明显增强。
(二)工作原则。
1.政府主导,整合资源。强化县级政府办医主体责任,加强顶层设计,协调整合、优化配置县镇村三级医疗卫生服务资源,推动人、财、物的统一和集中管理,促进优质医疗卫生资源和医疗卫生人才下沉到基层,带动基层医疗卫生机构服务质量和水平全面提升。
2.健康优先,医防融合。坚持以健康为中心,将基本医疗与基本公共卫生服务有效融合,加强预防保健、疾病治疗和健康管理,形成医防同向激励机制,实现居民全方位健康管理。
3.“三医”联动,创新机制。坚持改革的系统性、整体性、协同性,统筹加强医疗、医保、医药“三医”联动改革。深化“放管服”改革,健全维护公益性、调动积极性和保障可持续性的运行机制,创新医疗卫生健康监管方式,落实县域医共体经营管理自主权,激发运行活力和发展动力。
二、建设方式
(一)三级甲等公立医院与县级公立医院开展“组团式”紧密型帮扶。
全省医疗服务能力较强、人才资源相对集中、帮扶工作基础较好的54家三级甲等(以下简称三甲)公立医院“组团式”紧密型帮扶78家县级公立医院,其中37家三甲综合医院帮扶57家县级人民医院,17家三甲中医院帮扶21家县级中医院,全面带动提升县级公立医院的医疗卫生服务能力。到2021年,78家县级公立医院医疗服务能力达到国家推荐标准。推动30家高水平医院重点建设医院与县级公立医院建设成为紧密型医联体。
(二)县级政府主导建设县域医共体。
县级政府是县域医共体建设的责任主体,要根据地理位置、服务人口、基层医疗卫生机构设置和服务能力等情况,整合基层医疗卫生资源,组建1-3个由县级公立医院牵头,若干家其他县级医院、乡镇卫生院和社区卫生服务中心、村卫生站和社区卫生服务站为成员单位的县域医共体。建立由县级政府主要负责同志牵头,编制、发展改革、财政、人力资源社会保障、自然资源、卫生健康、市场监管、医保等部门和县域医共体成员单位参与的协调机制,统筹组织县域医共体建设,制定建设方案,明确建设目标和具体任务,并协调推进人事、薪酬、医保支付、医疗服务价格调整等各项改革措施。各县(市)编制国土空间规划必须充分考虑医疗卫生设施需求。鼓励社会办医疗机构和康复院、护理院加入县域医共体,鼓励社会办医疗机构主动联合社会办诊所等组建县域医共体。
(三)县域医共体内部统一管理。
县域医共体由牵头医院院长负总责,建立由牵头医院和各成员单位共同参与的议事决策机制。落实县域医共体在日常运行、人员管理、内设科室和岗位设置、绩效考核、收入分配、职称评聘等方面的自主权,实行行政、人员、财务、质量、药械、信息系统六个方面统一管理。
统一行政管理:牵头医院对各成员单位实行一体化管理。县域医共体内各成员单位法人资格、机构性质、职工身份、投入保障保持不变,功能定位与职责任务不变,其法定代表人可由牵头医院负责人担(兼)任。
统一人员管理:县域医共体内部人员由县域医共体统一招聘、培训、调配和管理,牵头医院拥有对各成员单位负责人任命权。
统一财务管理:县域医共体内各成员单位财务实行单独设账、独立核算,由县域医共体统一管理。财政投入资金及时拨付县域医共体,按规定的资金用途安排使用。
统一质量管理:县域医共体内部规章制度、技术规范、质量控制、绩效考核、环境卫生、医疗废物等管理执行统一标准,牵头医院承担各成员单位的医疗质量监管,统筹使用医共体内部床位、号源、设备,逐步实现县域医共体内医疗质量同质化。
统一药械管理:县域医共体设立唯一药械采购账户,统一用药目录,实行药械统一采购和配送、药款统一支付,支持以县域医共体为单位在药品采购平台自行议价,县域医共体各成员单位的制剂可在医共体内部流通使用。
统一信息系统建设:整合县域医共体内部各单位信息系统,统一运营维护,逐步实现电子健康档案和电子病历的连续记录和信息共享,建立远程会诊和影像、心电等远程诊断中心。
(四)县级卫生健康行政部门综合监管。
县级卫生健康行政部门负责对县域医共体实施综合监管,落实县域医共体目标管理责任制,对其建设运行情况开展绩效评价,评价结果与医保支付、医院等级评审、评优评先、绩效工资总量核定等挂钩。要建立对县域医共体负责人的激励约束机制,加强对各成员单位医疗服务、医疗质量与安全、公共卫生服务、医德医风建设等各方面的监管。
三、主要任务
(一)加快提升县级公立医院服务能力建设。
三甲公立医院要切实落实帮扶主体责任,通过托管、专科共建、临床带教、业务指导、远程诊疗、教学查房、科研和项目协作等方式,提升县级公立医院医疗质量和技术水平。骨干医务人员要下沉带学科、带团队、带技术,县域医共体内骨干医务人员定期到三级公立医院研修培训。(省卫生健康委,各地级以上市政府负责)
(二)加强镇村两级医疗卫生机构能力建设。
县域医共体内,县级医疗卫生机构要通过人才、技术、资源等下沉,逐级帮扶带动镇、村两级医疗卫生机构发展,实现县域医共体服务能力的整体提升。牵头县级公立医院要统筹加强成员单位软硬件能力建设,服务人口较多、规模较大的镇级医疗卫生机构服务能力达到国家推荐标准;其他机构按照满足当地常见病、多发病诊治需要,以急诊急救、全科医疗、儿科、康复、护理和中医药、公共卫生服务等为重点,服务能力逐步达到国家基本标准。加强村卫生站规范化建设,原则上每个行政村都有1个公建规范化村卫生站。(省卫生健康委,各地级以上市政府负责)
(三)落实财政投入。
根据县域医共体建设发展需要,依据公立医院和基层医疗卫生机构的补助政策,按原渠道足额安排县域医共体成员单位的补助资金,保障其基本建设和设备购置、重点学科发展、信息化建设、人才培养、公共卫生服务和政策性亏损补贴等投入,以及落实中医院投入倾斜政策。基本公共卫生服务经费由县域医共体统筹管理和使用。(省财政厅,各地级以上市政府负责)
(四)深化人事制度改革。
县域医共体内县级医疗卫生机构和基层医疗卫生机构的编制分别核定,由县域医共体统筹使用。县域医共体人员实行全员岗位管理,按照按需设岗、按岗聘用、竞聘上岗、人岗相适的原则,实现合理轮岗、统筹使用。着力推动县域医共体医务人员合理有序流动,重点要下沉到镇、村级医疗卫生机构。根据国家规定适当提高基层医疗卫生机构的中、高级专业技术岗位比例。完善镇村医疗服务一体化管理,探索实施村医统招统管村用,强化村医进修培训,完善村医薪酬收入和养老保障等政策,稳定村医队伍。(省委编办、省人力资源社会保障厅,各地级以上市政府负责)
(五)深化薪酬制度改革。
全面落实基层医疗卫生机构“公益一类财政供给,公益二类绩效管理”。按照“允许医疗卫生机构突破现行事业单位工资调控水平,允许医疗服务收入扣除成本并按规定提取各项基金后主要用于人员奖励”的要求,落实基层医疗卫生机构绩效工资政策,逐步建立符合医疗卫生行业特点、有利于人才下沉和县域医共体持续发展的薪酬制度。医务人员收入由县域医共体自主分配,以岗位为基础,以绩效为核心,打破单位、层级和身份区别,建立多劳多得、优绩优酬的内部分配机制,并与药品、耗材和检查检验收入脱钩,调动医务人员提高医疗服务能力和质量的内生动力。鼓励对县域医共体及其成员单位负责人实施年薪制。(省人力资源社会保障厅、省卫生健康委,各地级以上市政府负责)
(六)深化医保支付方式改革。
实行医保部门与县域医共体统一结算,在粤东粤西粤北以及惠州、江门、肇庆等15个地市各选择一个县(市、区)开展总额付费、结余留用、合理超支分担的医保支付方式综合改革试点,引导县域医共体主动做好预防保健和健康管理,提高医保基金使用绩效。完善医保总额付费等多种付费方式,推行以门诊统筹按人头付费、住院按病种分值付费为主的多元复合式医保支付方式。制定有利于促进县域医共体内双向转诊的医保支付政策。提高县域医保服务能力,提升医保经办便民化水平。鼓励按照总量控制、结构调整、有升有降的原则,动态调整医疗服务价格,逐步理顺医疗卫生服务比价关系,并做好与医保支付、医疗控费和财政投入等政策的衔接。(省医保局、省卫生健康委,各地级以上市政府负责)
(七)落实分级诊疗制度。
落实基层常见病、多发病防治指南,明确县域医共体内县、镇两级疾病诊疗目录,完善医共体内部、医共体之间和县域向外转诊管理规范,建立双向转诊通道和转诊平台,形成以人为本的闭环服务链。以高血压、糖尿病防治为切入点,建立慢性病县镇村三级管理模式,在县域内实现筛查、确诊、转诊、随访的连续服务。(省卫生健康委、省医保局,各地级以上市政府负责)
(八)做实做细家庭医生签约服务。
充分利用县域医共体内技术资源共享优势,将牵头医院专科医生作为技术支撑力量纳入家庭医生服务团队。落实家庭医生团队的激励机制,开展履约考核,调动家庭医生团队积极性。县域医共体要为家庭医生签约居民开通上下转诊绿色通道,对家庭医生上转的患者优先预约、优先接诊,提高签约居民获得感;对下转的患者交由家庭医生团队提供连续综合服务。(省卫生健康委,各地级以上市政府负责)
(九)强化健康服务。
县域医共体在健康中国、健康广东行动中要勇于担当,立足实际推动以治病为中心向以健康为中心转变。积极组建健康管理与服务团队,着力落实基本公共卫生服务,合理调配相关资金,根据城乡疾病谱,因时制宜加强对服务区域群众健康教育、疾病前期因素干预,指导群众增强健康常识,合理膳食,科学运动,保持心态平和,养成健康的生活习惯,尽量不得病、少得病。优化重点人群健康体检,完善居民电子健康档案,扎实做好基层儿童保健、妇女保健、老年人健康管理和计划免疫工作,重点加强高血压、糖尿病、严重精神障碍、肺结核患者等健康管理。县级公共卫生机构要做好技术指导、培训和业务管理,推动县域医共体内实现疾病三级预防和连续管理。(省卫生健康委,各地级以上市政府负责)
(十)加强中医药服务。
通过三甲公立中医院“组团式”紧密型帮扶县级公立中医院,全面提升县域医共体牵头县级中医院的医疗卫生服务能力。将中医药服务全面融入到县域医共体的整体医疗服务,构建中医药服务综合平台,使之与现代健康理念相融相通,充分发挥中医药在重大疾病治疗、病后康复、治未病中的独特作用。整合县域医共体内部中医药资源,挖掘和拓展中医药服务潜力,提高县域中医药医疗服务能力。强化县中医院的县域中医药服务龙头作用,加快建成县域内中医医疗、预防保健、特色康复、人才培养、适宜技术推广和中医药文化宣传基地。加强中医馆建设,集中开展基本医疗、预防保健、养生康复等一体化中医药服务。(省中医药局、省卫生健康委,各地级以上市政府负责)
(十一)加强绩效评估。
建立完善监测评价制度,重点监测基层医疗卫生服务能力提升、优质医疗卫生资源下沉、医保基金使用、公共卫生任务落实等方面的情况,加大县域住院率和就诊率、基层诊疗量占比、双向转诊数量和比例、慢性病患者健康改善以及医保基金县域内支出率、医保基金县域内基层医疗卫生机构支出率、基本公共卫生服务任务落实情况等指标的权重。评估结果与医保支付、医院等级评审、评优评先、绩效工资总量核定等挂钩。省卫生健康委将县域医共体建设纳入各地医改考核,将三甲公立医院“组团式”紧密型帮扶工作情况纳入三级公立医院绩效考核。对医共体建设成效突出的县(市、区)和个人给予表扬奖励,方向偏离、效果不佳的要及时整改,持续改进,不断提升县域医共体建设水平。(省卫生健康委、省医保局,各地级以上市政府负责)
四、保障措施
各市、县要高度重视,切实把县域医共体建设作为践行以人民为中心的发展思想、建设健康广东的重要抓手和重要内容,结合实际,细化任务清单,加强部门协调联动,统筹推进县域医共体建设,确保取得实效。各市县机构编制、发展改革、财政、人力资源社会保障、卫生健康、市场监管、医保等部门要充分发挥职能作用,满足县域医共体建设需求。省卫生健康委要加强对各地县域医共体建设的指导和督促,及时通报进展情况,协调解决建设中出现的问题,总结推广好的经验和做法。省编制、财政、人力资源社会保障、医保等部门要积极配合,完善政策措施,形成改革合力。
附件:
1.广东省三级甲等公立医院与县级公立医院开展医疗卫生“组团式”紧密型帮扶行动方案
2.广东省基层卫生人才队伍增量提质实施方案(2019-2022年)
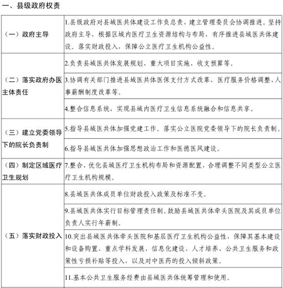
3.紧密型县域医疗卫生共同体建设三方权责清单
4.紧密型县域医疗卫生共同体评价标准和评价指标体系
附件1
广东省三级甲等公立医院与县级公立医院开展医疗卫生“组团式”紧密型帮扶行动方案
为贯彻落实《广东省加强紧密型县域医疗卫生共同体建设实施方案》,做好三甲公立医院与县级公立医院医疗卫生“组团式”紧密型帮扶(以下简称“组团式”帮扶)工作,加快推动我省基层医疗卫生事业均衡协调发展,大力提升县级公立医院医疗卫生服务能力水平,深化落实健康扶贫政策,现制定如下行动方案。
一、帮扶目标
通过实施“组团式”帮扶,加快构建三甲公立医院与县级公立医院上下联动机制,实现三甲公立医院优质医疗资源下沉,全面加强县级公立医院人才、技术、重点专科等核心能力建设,提升县级公立医院法制化、科学化、规范化、精细化、信息化管理水平和综合服务能力,有效承担县域居民常见病、多发病诊疗,危急重症抢救与疑难病转诊任务。到2021年,受援的78家县级公立医院医疗服务能力达到国家推荐标准要求,县域住院率提升至85%以上,基本实现大病不出县。
二、帮扶关系
本轮“组团式”帮扶时间为3年。由全省医疗综合服务能力较强、人才资源相对集中、帮扶工作基础较好的54家三甲公立医院“组团式”帮扶78家县级公立医院,其中37家三甲综合医院帮扶57家县级人民医院,17家三甲中医院帮扶21家县级中医院(具体帮扶关系见附表)。支援医院与受援医院签订一对一“组团式”帮扶协议,建立统筹协调机制,制定帮扶工作方案,明确帮扶的具体目标、任务和工作措施,强化目标管理,落实目标责任。
三、帮扶任务
(一)加强人才队伍建设。
支援医院与受援医院开展人才“组团式”帮扶,支援医院根据受援医院建设需求组建帮扶团队,每个团队5人,由1名队长和4名队员组成,常驻受援医院,参与受援医院管理和学科建设。同时,支援医院定期选派专家到受援医院开展技术柔性帮扶,每个支援医院每年选派不少于4个批次,总人数不少于20人次。支援医院通过接收受援医院人员跟班学习、共同开展课题攻关等方式,全面加强对受援医院人员的技术培训。人才“组团式”帮扶具体要求由省卫生健康委另行制定。
(二)增强医疗服务能力。
1.强化专科能力建设。健全受援医院一级诊疗科目,逐步开设独立的二级诊疗科目。围绕县域居民诊疗需求较大、县域外诊较多、群众健康危害较大的常见病、多发病、地方病以及重大疾病,综合确定受援医院2-3个薄弱专科进行重点建设,加强儿科、麻醉、重症、急诊、精神、传染性疾病学科建设。进一步加强病理、检验、影像等临床支撑学科建设。发展康复、肺病、脾胃病等中医特色专科。
2.提高重大疾病诊断治疗能力。优化受援医院收治的病种结构,针对近三年县域外转出率前几位的病种,如恶性肿瘤、心脑血管病、良性肿瘤、老年性白内障、呼吸系统疾病、肾衰竭等疑难重症,通过开展新技术、新项目,重点帮扶2-3个专科能力建设,提升受援医院疑难杂症的收治能力。
3.推广适宜技术项目。结合当地群众医疗服务需求,引进并推广适宜技术项目,逐步推广内镜、介入治疗等微创技术,不断提高微创技术临床使用比例。加强血液净化中心、内镜中心等建设,提升对终末期肾病、肿瘤等重大疾病患者的长期管理能力。
(三)提高医院管理水平。
支援医院指导受援医院增强依法执业意识,加强医疗机构感染防控,督促落实《执业医师法》《医疗机构管理条例》《医院感染管理办法》《处方管理办法》等法律法规规定。指导受援医院完善医疗质量管理体系与工作机制,督促落实《医疗质量管理办法》《医疗质量安全核心制度要点(2018年版)》。指导受援医院进一步树立医疗安全风险管理意识,建立医疗风险防范机制,加强行风建设,促进廉洁行医,构建和谐医患关系。指导受援医院加快建立现代医院管理制度。
(四)加快推动信息化建设。
支援医院帮扶受援医院建立健全信息系统,整合资源,打通信息系统间壁垒,优化业务和管理流程,实现信息互联互通、实时共享、服务高效、管理科学。进一步完善远程医疗系统功能,扩大远程系统覆盖范围,拓展远程医疗服务内容和内涵,推动支援医院和受援医院实现信息系统联通,数据共享,业务协同。
四、组织保障
省卫生健康委牵头统筹“组团式”帮扶工作的实施,及时研究解决实施过程中出现的问题,总结完善帮扶经验做法。各支援、受援地市政府要加大支持力度,针对帮扶工作中遇到的问题,出台具体支持措施。各支援医院和受援医院要落实主体责任,形成工作合力,精心组织实施,确保取得成效。省卫生健康委于2020年底牵头组织中期评估;本轮帮扶结束时牵头组织全面评估,评估结果上报省政府。
附表
广东省三级甲等公立医院与县级公立医院开展医疗卫生“组团式”紧密型帮扶表




附件2
广东省基层卫生人才队伍增量提质实施方案(2019-2022年)
基层医疗卫生人才队伍是实现卫生健康事业高质量发展的关键,是建设健康广东的重要保障。为有效解决我省基层卫生人才不平衡、不协调问题,加快提升基层医疗卫生服务水平,进一步增强人民群众看病就医的公平性、可及性和获得感,制定本方案。
一、总体要求
(一)指导思想。
全面贯彻党的十九大和十九届二中、三中全会精神,以习近平新时代中国特色社会主义思想为指导,深入贯彻习近平总书记对广东重要讲话和重要指示批示精神,助力实施乡村振兴战略,坚持以人民为中心,以基层为重点,以高质量高水平建设健康广东为主线,坚持增加基层卫生人才数量和提高质量并重,创新卫生人才发展体制机制,加大人才激励保障力度,着力解决我省卫生健康事业发展不平衡、不协调的问题,为健康广东建设提供有力支撑。
(二)主要目标。
通过3年努力,为基层医疗卫生机构建设一支下得去、用得好、留得住的优秀卫生人才队伍,建立一套选才、育才、留才的基层卫生人才工作机制。
到2022年,通过人才招聘、引进、培养和技术人员下沉等措施新增卫生人才3万人,基层卫生人才数量从10万人增加到13万人,其中中医增加2000人,每千人口基层卫生人员数从2.62人增加到3.5人;累计培训全科医生1万人,每万人口全科医生数从2.1人增加到3人;医护比从1:1.14增加到1:1.25,基本解决基层卫生人才不足问题。
通过人才培训、学历提升教育、职称评审改革等措施,基层医师大专以上学历从72.1%提高到80%以上,本科以上学历从32.6%提高到40%以上,中级以上职称从29.2%提高到35%以上,高级职称从9.9%提高到15%以上,基层卫生人才队伍质量明显提升,结构更加优化,服务能力明显增强。
二、主要措施
(一)扩大医学生培养规模。
推进基层卫生人才培养供给侧结构性改革,进一步扩大我省医学院校医学人才的培养规模,鼓励符合条件的医学类本科高职院校根据基层需要,开设护理、助产、康复、医养结合、职业健康等相关专业。扩大订单定向培养医学生规模,2020年起每年招生2000人,单独划定录取分数线并纳入提前批录取,鼓励有条件的医学院校增加培养计划。省级财政对韶关学院、嘉应学院医学专业给予专项补助。分层、分批开展基层卫生人才在职学历教育,继续对粤东粤西粤北地区农村卫生人才参加学历教育给予学费补贴,提升基层大专及以下学历人才学历。(省教育厅、省卫生健康委、省财政厅、省人力资源社会保障厅、省中医药局负责,排在第一位的为牵头单位,下同)
(二)提升基层卫生人才培训质量。
继续实施基层卫生人才“三羊计划”“填洼计划”等培训项目,加强培训质量评估,提升培训效果。在粤东粤西粤北地区每个地级市各建立一个基层卫生人员实训基地,对基层卫生人员开展标准化、规范化、实操性强的专业技能培训和考核评价。选派全科医学等基层紧缺专业人才到医学院校、高水平医院和境外医疗卫生机构进修培训。实施卫生适宜技术推广专项行动,2020年起每年遴选不少于100项适宜技术在县域内推广,有针对性地培训基层人才掌握相关技术,实现相关病种在县域内规范化诊疗。(省卫生健康委、省财政厅、省中医药局,各地级以上市政府负责)
(三)推动基层卫生人才统招统管统用。
县域医共体人员实行统一招聘、培训、调配和管理,县域医共体可由牵头医院负责人担(兼)任法定代表人,对外由牵头医院负责招聘。县域医共体内县级医疗卫生机构和基层医疗卫生机构的编制分别核定,由县域医共体统筹使用,人员流动不受一类、二类事业编制性质限制。继续实施基层医疗卫生机构专项招聘等活动,对符合条件的高校本科毕业生实施上岗退补学杂费。(省卫生健康委、省人力资源社会保障厅、省委编办、省中医药局,各地级以上市政府负责)
(四)深化基层卫生人才职称改革。
完善基层卫生人才职称评审办法,进一步向基层倾斜,以强化岗位管理为基础,建立完善更加注重临床水平、服务质量、工作业绩、群众满意度等内容的基层卫生人才评价标准和评审方式。增加卫生管理、临床研究、卫生信息、临床营养等评审专业,使基层职称评审更符合实际需要。严格落实卫生技术人员晋升副高级职称前到基层连续工作1年的政策。(省人力资源社会保障厅、省卫生健康委、省中医药局负责)
(五)提高基层卫生人才待遇。
深化紧密型县域医共体薪酬制度改革。县域医共体按照公益二类事业单位核定绩效工资总量,自主确定内部绩效分配办法,自主确定基础性和奖励性绩效工资比例,加大奖励性绩效工资占比,并向关键岗位、业务骨干和贡献突出的医务人员倾斜;允许对符合规定的高层次人才或急需紧缺人才单列确定绩效工资。建立基层卫生人才荣誉制度,发挥广东省卫生健康系统先进集体和先进个人、全省优秀护士和优秀护理集体等评选项目的激励作用,加大对基层医务人员表彰倾斜力度,对在基层医疗卫生机构工作满20年且对全省基层卫生事业作出贡献的人才,颁发“广东省基层卫生工作纪念章”,增强基层卫生人才职业荣誉感。(省人力资源社会保障厅、省卫生健康委,各地级以上市政府负责)
(六)实现卫生人才“组团式”紧密型帮扶全覆盖。
充分发挥高水平医院重点建设医院的辐射带动作用,三甲公立医院与县级公立医院开展医疗卫生人才“组团式”紧密型帮扶,通过专家“手把手”“师带徒”等措施,为当地培养一批紧缺专科医疗人才,实现县级医疗管理能力和基层卫生人才技术水平双提升。进一步发挥各专科联盟带动作用,对基层进行特定专科能力培训和指导,提升基层专科医疗水平。(省卫生健康委、省中医药局,各地级以上市政府负责)
(七)实施基层卫生人才安居工程。
针对乡镇卫生院周转宿舍短缺,基层卫生人才、紧密型帮扶人员以及其他支医人员周转宿舍不足的问题,各地各单位要结合实际,按照国家明确的相关建设要求,通过购买、租赁市场房源、接管或盘活政府存量房源等多种方式提供周转宿舍,使基层卫生人才和支医人员住有所居,安心在基层工作。(省卫生健康委,各地级以上市政府负责)
(八)实施智能医生进基层工程。
推动互联网、云计算、大数据、物联网、人工智能、5G等新兴信息技术与健康医疗的深度融合,将远程医疗、远程教育、人工智能医生助手等拓展到县级以下基层医疗卫生机构。到2022年,扩大人工智能医生在乡镇卫生院、村卫生站覆盖范围,开展智慧医疗健康服务,全面提升基层医生诊疗水平、工作效率;拓展应用场景,在基层开展智能化的导诊、预诊、辅助诊断、随访、健康管理等服务,大幅提高基层医生服务能力水平和效率。(省卫生健康委负责)
(九)加强基层卫生健康促进队伍建设。
以落实健康中国行动为主要任务,针对重大疾病、影响健康的突出问题,聚焦老人、妇女、儿童等重点人群,建立一支基层卫生健康促进人才队伍,承担医学与健康知识的传播、健康生活方式的宣传、协助家庭医生开展签约服务等职责。推动基层临床医疗、疾病防控、慢病管理、卫生监督等人才队伍医防融合发展。基层计生专干可参加卫生健康管理师培训等提升能力。支持市、县级疾病预防控制中心等专业公共卫生机构向基层派驻专业人员,指导开展基本公共卫生服务等工作。(省卫生健康委、省人力资源社会保障厅负责)
(十)促进乡村医生队伍稳定发展。
加快落实镇村医疗卫生服务一体化管理。落实好在岗乡村医生养老和退出政策,纳入乡镇卫生院编制内管理的乡村医生,在村卫生站工作至退休年龄的,按照有关规定参加机关事业单位养老保险并享受相应待遇;与乡镇卫生院建立劳动关系的编外乡村医生,参加企业职工基本养老保险。建立乡村卫生人员统筹管理机制,鼓励乡镇卫生院招聘在村卫生站工作的执业(助理)医师。继续落实省财政对村卫生站医生的补助。将符合条件的村卫生站纳入医保定点医疗机构。(省卫生健康委、省人力资源社会保障厅、省中医药局,各地级以上市政府负责)
三、组织保障
(一)加强组织领导。
各地要落实主体责任,高度重视基层卫生人才队伍建设,将其纳入年度重点工作进行部署推进,及时研究解决发展中的重大问题。各部门要强化协作配合,精心组织实施,狠抓工作落实。
(二)落实财政保障。
坚持人才投入优先保障,将基层卫生人才队伍建设经费纳入各级政府财政预算。对基层医疗卫生机构符合规定的人员工资、离退休人员费用、人员培训和招聘等所需经费给予定额补助并纳入财政年度预算,足额保障落实。
(三)加强督促指导。
将基层卫生人才队伍建设情况纳入各地级以上市、县(市、区)深化医改考核指标。密切关注工作进展,定期开展工作评估,对重点工作进行督促指导。加强宣传引导,及时总结推广各地的好经验好做法。
附件3
紧密型县域医疗卫生共同体建设三方权责清单



附件4
紧密型县域医疗卫生共同体评价标准和评价指标体系

